バイクの純正タコメータは以前、電圧計であることは話したと思う。
今回、中華製の怪しい電源装置(可変レギュレータLM317)を用いて以前使ったことのある空冷GPZのタコメータの電圧とその指針を計測した。最低電圧で1.35V以下の出力電圧が出ないので途中からの指針となる。 なお、値はサーキットテスターではなく付属の表示装置で測ったので若干のズレがある。正確ではないので参考値として欲しい。

おおよそ0.3V/1000rpmでリニアに推移している。1.6V以下もおよそ0.3Vで推移していると考えると辻褄は合う。
一応近年の車種であるYBR250の純正タコメータでも同様に測定したが、こちらは7000rpmを境に電圧がリニアに変化しなくなってしまったので精度がよくないとしてこちらの測定は途中で取り止めた。
後でRZRのタコメータもリニアに変化するか確認することにする。
実はタコメータをヤフオクであれこれ購入して分解したのは良いが、値段と程度も考えて2スト、4スト用もまぜこぜにしたため、どれがRZR用なのか、どれがFZR400(FZR1000)用なのか分からなくなっている。4ストと比べるとパルスの数が多いので電圧値が違うのではないかとは思っている。残っているのは壊れていない白タコと新品のFZR750用の純正タコメータなので分解するのはちょっと躊躇ってます。
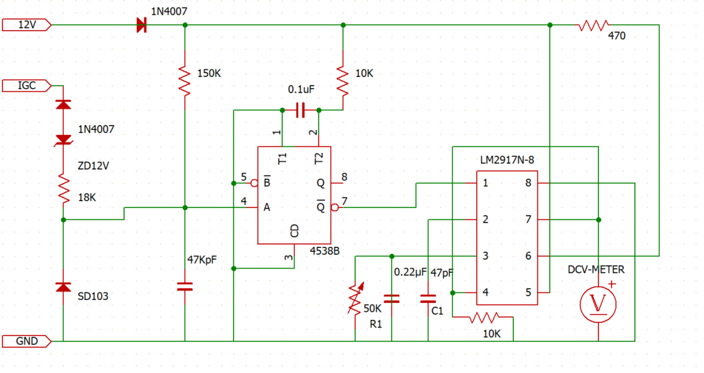
どういうことかというと、以前計画した回路図は以下のようにしたのだが、未だLM2917の解析が済んでおらず、LM2917のR1とC1の値が決まっていない。R1は可変で対応するが、C1が決め打ちされてない。
というもあちこち駆けずり回っているが、みな解説が一定ではなく説明に疑問符が付くので潔くネットの海を彷徨って回答を見いだそうとしています。

何をしてるかというと、IGコイルからのパルスを拾って1ms以下のノイズとなるパルスは4538で1msのパルスにまとめている。直前の47pFでも1ms以下のパルスは吸い取ってくれるような気がするが念には念を入れてLM2917に入力する前段階は波形の整形である。
以前の回路図ではTC4538の抵抗値の指定が間違っていたので修正している。
その他、3Dプリンタ出力で一騒動あったが、無事解決しそうなので次回は3Dプリントの話になると思う。無論、バイクメータ関係の話しである。


コメント