これは純正タコメータのカスタムICが壊れている、基板が経年劣化で壊れた、部品が焼損しているなどの理由で壊れた純正タコメータを基板換装で修理することを目的としている。
以前、ステッピングタコメータを作る際の回路勉強の一つとして純正タコメータの代替回路を考案したがちゃんと動かなかったことがあった。その後の話である。
あの時は入力ソースの問題と思っていたが、調べる過程で決定的な事が判明した。FVコンバータとして使ったLM2917の使用方法を単に間違っていただけの話であった。
大きな違いは入力ソースにあった。
8ピン版は入力に+/-28Vが使えるのに14ピン版は0-28Vしか使えない事、14ピン版の11ピンが特殊な使い方が必要なこと、つまりマイナス入力が使えない14ピン版にも関わらずピンコンパチだと思い込んでいたノータリンだったのだ。
LM2917には8ピンパッケージ品(LM2917N-8)と14ピンパッケージ品(LM2917N-14)があり当時、入手性が良かったLM2917N-14を使ったにもかかわらずLM2917N-8として設計したのが失敗理由であった。実はF/Vコンバータの回路サンプルにはLM2917N-8が多く、両者を同じ機能ピンに割り当てれば動くとデジタル的な思考で勝手に思い込んで失敗したのである。
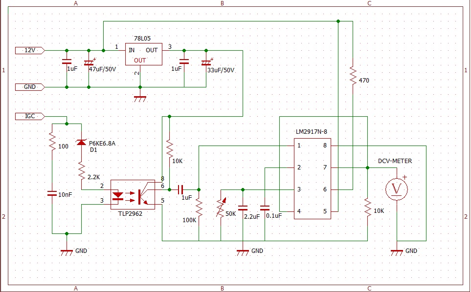
今回は純正互換を念頭にIGコイルからパルスを取得する方法でかつ、純正タコメータの表示コイル部品が壊れていない時を想定して代替回路をRR(RZV)のCDI点火基準で設計したつもりである。
今回使うのは8ピン版のLM2917で、入手しやすい海外からの購入で別の部品と共にアメリカから輸入中で現在手元にはない。14ピン版だと鈴商(秋葉原)で簡単に入手出来る。
回路の概略はこうだ、IGコイルから受けるスパイクノイズはスナバ回路で受け、高周波成分を吸収し、リンギングを抑制、ダイオード(ツェナー)を使って6.8Vでクランプし、2.2KΩの制限抵抗を通して、TLP2962のLEDに過電圧がかからないように処理をおこなっている。
TLP2962の高速処理で5Vのパルスに変更し、後段のCR回路でエッジを立たせている(波形整形)してFVコンバータのLM2917へデータシート通りに入力してるはずである。
スナバ回路の時定数や後段のCR回路はオシロでみて微調整の予定。
LM2917の時定数も計算していないのでスケール調整も必要にはなるが3ピンに繋がるコンデンサの意味が未だ理解出来ていないのでアプリケーションノートの値を使用している。
これで旨く行くはずだという正に机上の空論である。
同時に前回失敗した14ピンモデルでの代替回路も考えていますが換装スペースの問題で8ピン構成にせざるを得ないと思っています。
その他、入力ソースをフォトICで分離している意味は別にあり、回路の絶縁とレベル変換に使用しています。つまり、CDI点火以外の入力ソースも若干の変更で入力可能としています。
実験的な回路で余計な段階を踏んでいるのでスマートな回路にはなってないと思います。
ステッピングタコメータで使われるアナログ回路をフォトIC前段に持ってくるのが一番スマートだとは思ったり、OSR-CDIのタコメータ出力をLM2917で受けた方が手っ取り早かったりしますがアナログ回路の勉強のために別の手法としてみました。個人的にはこの回路でフォトIC動くんかいと怪しく思っています。(笑)
トビラの絵は怪しい代替回路図なのでまだ参考にしてはいけません。
純正タコメータの代替回路を作りたい
電子工作

コメント