作って見せますよと師匠には軽く言ったものの、FREECADの使い方がまた分からなくなってる。
トビラの絵の状況まで都合2時間も掛かってる。採寸しながら思い出しながら操作が多少異なるV1.1.1を使って、以前使っていたV0.19の頃がまだ体感的な操作が分かりやすかった気がすると思いながら作業をしているので正に牛歩のごとくの進捗。
トビラの絵は、RRのスロットルに合わせ二本引きでなんとかならないかと鋭意作成中のアクセルスロットだ。サンプルで購入したのはNEW刀に用いられてるスロットルパイプ(真円から異形にしたプログレッシブスロットル)加工を頑張って流用しようとして自作している最中である。
この技術はスズキがNEW刀の時に最新の技術のように語っていたが実は昔からある技術であると思う。自宅で印刷してテストで使って良い感じであれば、DMMにでも頼んで耐久性のある材料で印刷するつもりで、RR用スロットルと交互にノギスで測りながら寸法取りも中々難しいなぁと思います。あと輪っかをもう一個追加して、切れ目を入れて楕円に形成、タイコを止める穴を付けて完成と口で言うのは簡単だがモデリングするのが中々難しい。仮印刷まで今週中に行いたいが果たしてどこまで出来るか飽きっぽい当方の時間との勝負ではある。
前回のパワーチェックで誰かさんのRに負けてなるものかと、更なるパワーを求めてTMX30化にシフトしていく予定だ。
TMX30キャブに関しては、アクティブが国内販売を辞めた後に海外に活路を求めて買い求め。
取り付ける算段までしていて、当方のクラッチ握れない問題で棚上げになっていた。
クラッチに一筋の活路を求めた結果の作業をGW中に予定しているが、その改造が上手く行けば、TMX30を導入するなのどの改造をガンガンと進めていく予定です。
webikeにてヤマハ純正部品を4月26日の深夜に発注して29日には到着というビックリするほどの速さで部品が入手出来ることに驚異すら感じられます。てっきりGW進行にひっかかり作業は断念とばかり思っていたのが喜ばしい限りであります。
前回のパワーチェックに表れていた不自然に凹んだ部分(緑部分)

も解消出来るのではとそのための改造OSR-CDIも鋭意作成中である。
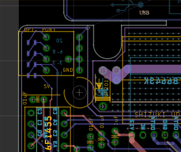
といっても最新の機能を別の用途に使うだけでオプションポートの部分の基板を別の機能で間借りしてる。
最終的にこうなっただけの基板、部品との兼ね合いでここにしか設置出来なくなった。
師匠の弁によれば、もしかしたらもっと綺麗にパワーが出るかもしれないとのこと今後の作業が楽しみではあるのだ。ここは当方個人でも出来るので専用OSR-CDIが出来たら先に対応する予定です。



コメント
誰かさんって誰だ (笑)
R乗りの人です。
しばらくは当方の目標の方ですが体重差にも負けずいつかふっちぎり!?