昨日から冷え込む東京、朝4時くらいから降り始め、5時には薄ら雪化粧。
9時に二階から隣のアパートをみたら結構積もってました。
エアコン消したので部屋がめちゃ寒い。
布団の中だけパラダイス。
食料は買い込んでるし、一日、寝て過ごそう(笑)
最終目標であるマルチディスプレイの切り替えスイッチとして使う換装用ZX14Rのハンドルスイッチであるが、今のXJR1200R(3XV)スイッチ改と比較した時、機能が足らず、どうしようか考えていた。
それはポジション灯のウィンカー使用時の消灯である。当方のRZRフロントウィンカーはXJR1200Rに換装されておりポジション灯付きだ。ディマースイッチと繋がってるので、ライトOFFの時は動作しないが、ポジション点灯とヘッドライト点灯時はウィンカーポジション灯が点灯する。
当然、ウィンカー動作時はポジション灯が消灯するよう、ウィンカースイッチを2接点改造しており、ウィンカーを入れるとウィンカーポジション回路が断になるようになっている。同じヤマハのSRXのウィンカースイッチが同じメカニカル機能を持っていたので部品ごと換装し、その機能を得ていた。
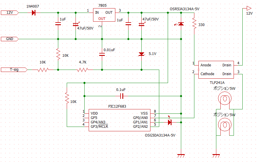
ZX14Rのウィンカースイッチのはそのような改造変更が出来ないので、追加回路で対応するようにした。最初は市販ウィンカーポジション回路をパクってオマージュし回路を起こした。単にスナバーダイオードの追加と時定数を大きくしたコンデンサの容量拡大だ。一般的な中華製のウィンカーポジション回路では2200μFになっている。その他は得体の知れないダイオード(IN4007程度の整流ダイオード)を復帰動作の速いSB340LSに替えたくらいだ。この回路だと一般的な人でも理解度が深まるだろうと思い、記載してみた。
ポジションへ電源が入りポジション5Wが点灯。ウィンカースイッチが入るとリレーへ電源が供給されポジション回路が切断されてポジション5Wが消灯となる。電解コンデンサでウィンカー消灯時のリレー状態保存とポジション復帰タイミングを計っている。

実際は以下の回路で対応するつもり、コンデンサと違って復帰時間を計算で変更できるためだ。
実はウィンカー類はLEDに換装しており時定数を考えるのが面倒だと考えたのと、電子回路の勉強のためである。以前、PICを使いリレーを追加した回路を提示していたが、費用が削減できるためフォトリレーに変更している。図にある5VLEDはテスト用なので実際は必要無い。
例によって机上の空論なので真似して燃えたとしても当方は一切関知しない。
と警告だけしておきます。

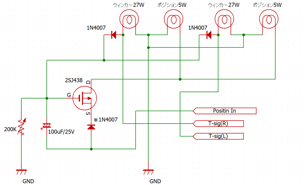
もっと簡略化したい人は、Pch-MOSFET(2SJ438)を使った「ウィンカー優先回路」なるものがちまたには出回っているようです。2SJ438などは、マイナスコントロール信号からプラスコントロール信号への出力変換にも使われていて、要はメカニカルリレーの代わりにMOSFETを使ったものです。こちらだと費用も形状サイズも小さくなるのでバイクや車への装着換装にはオススメではありますね。ただ、2SJ438などは現在入手しにくく代替品を使っているようです。



コメント